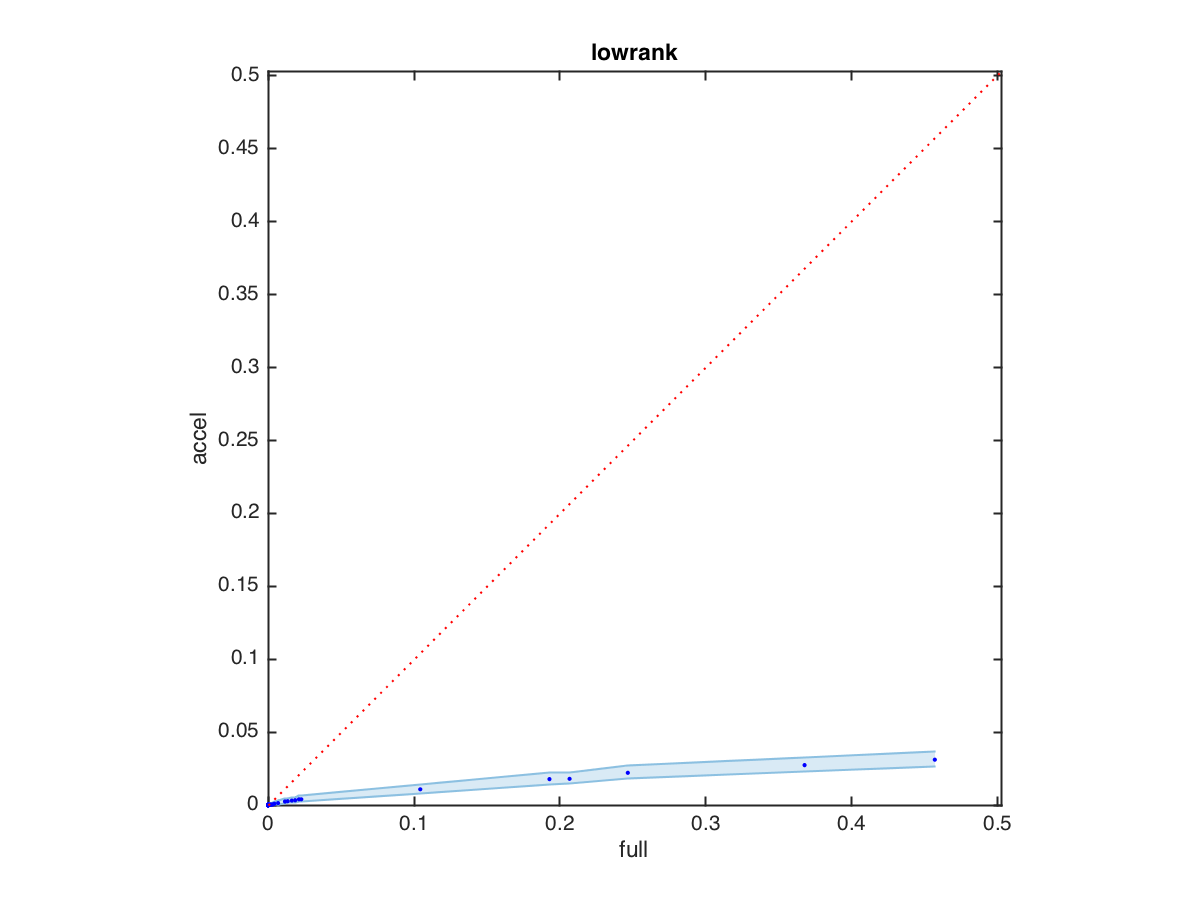
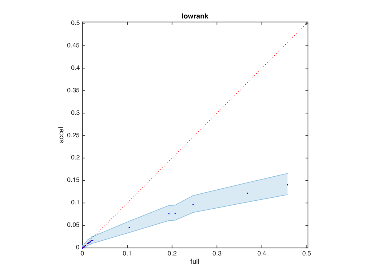
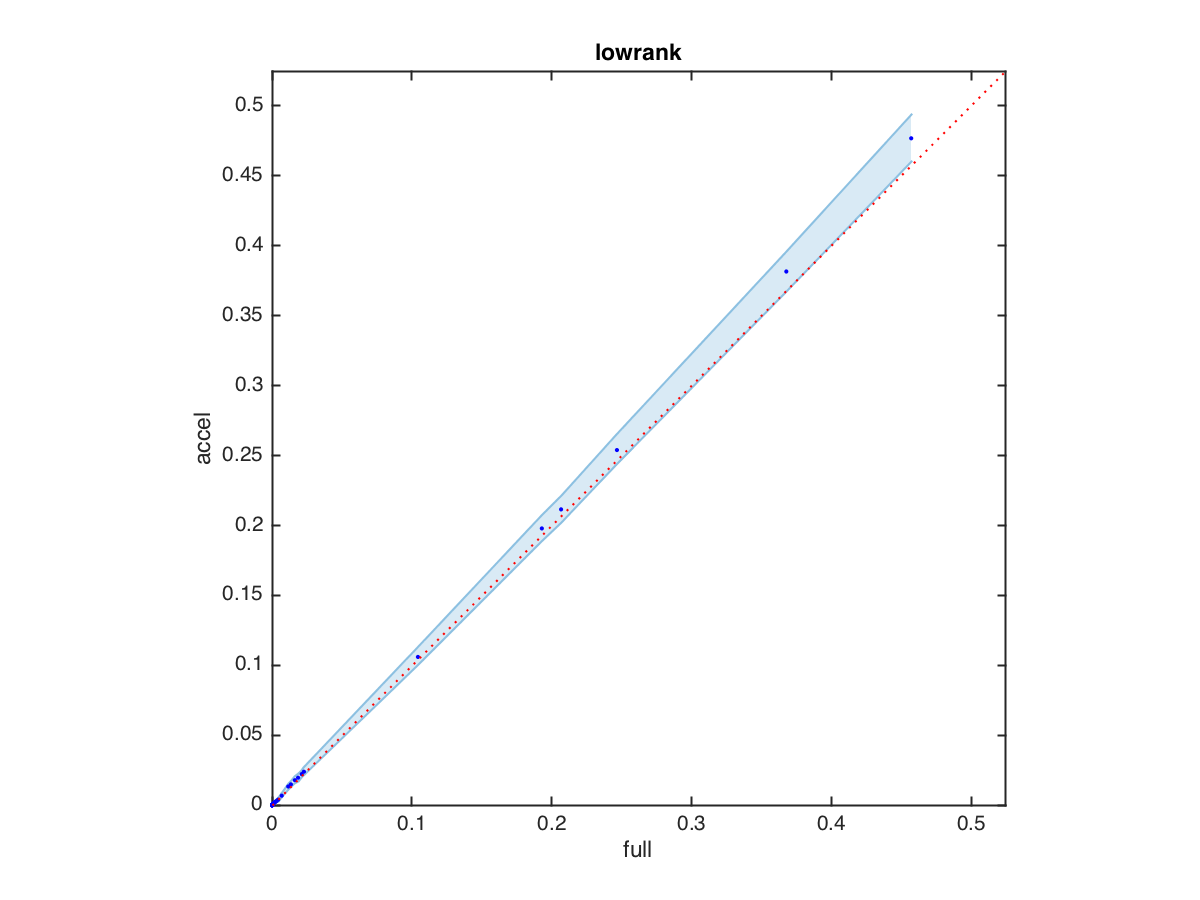
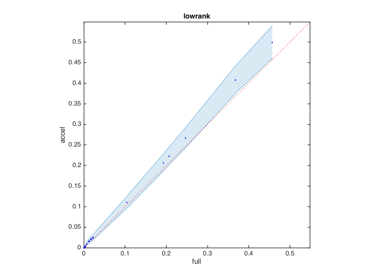
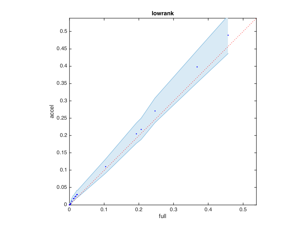
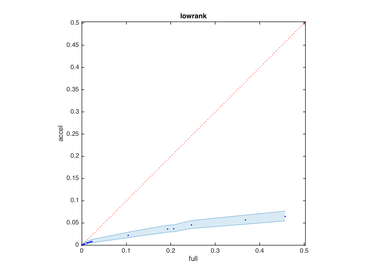
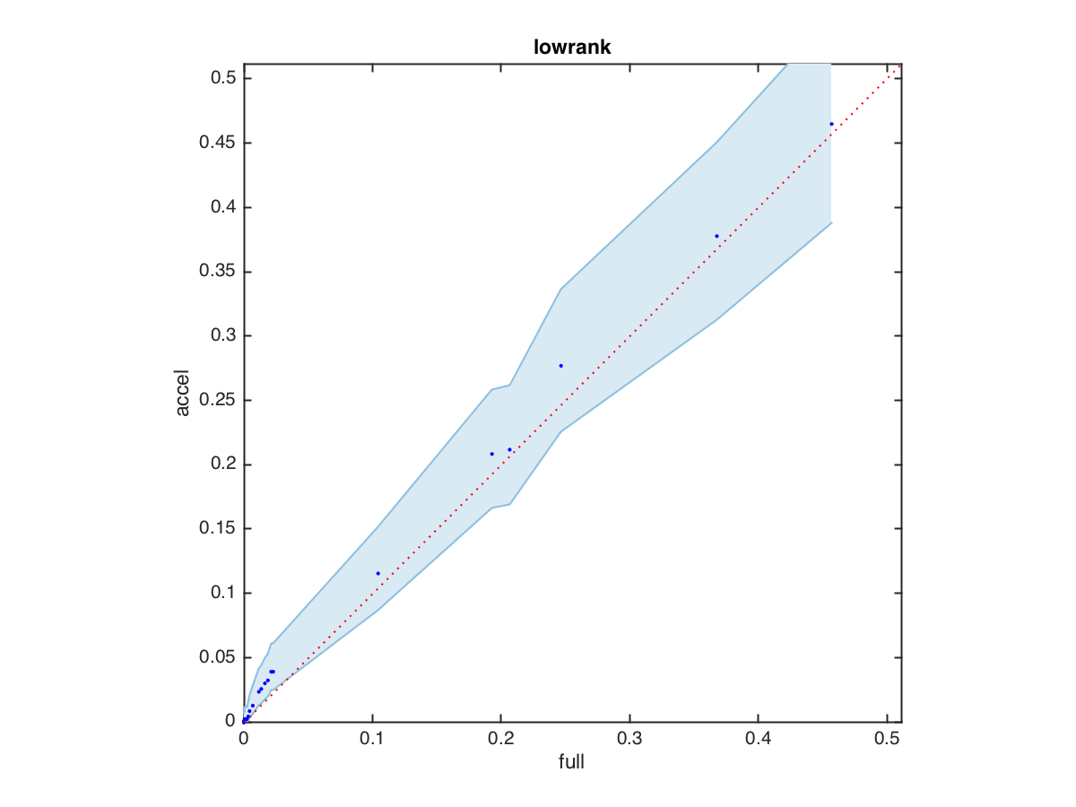
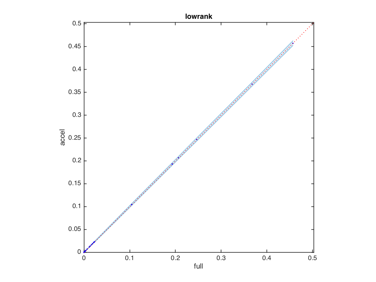
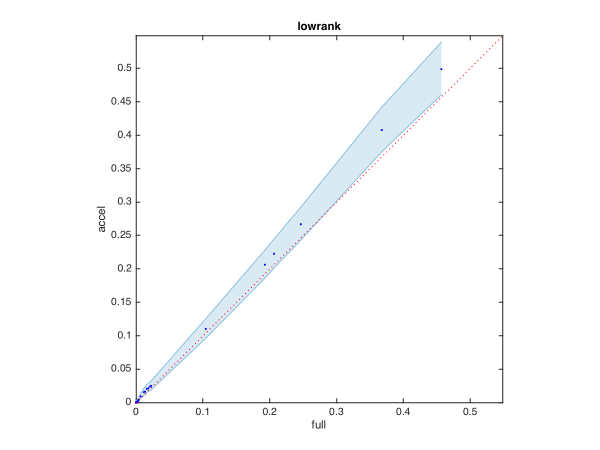
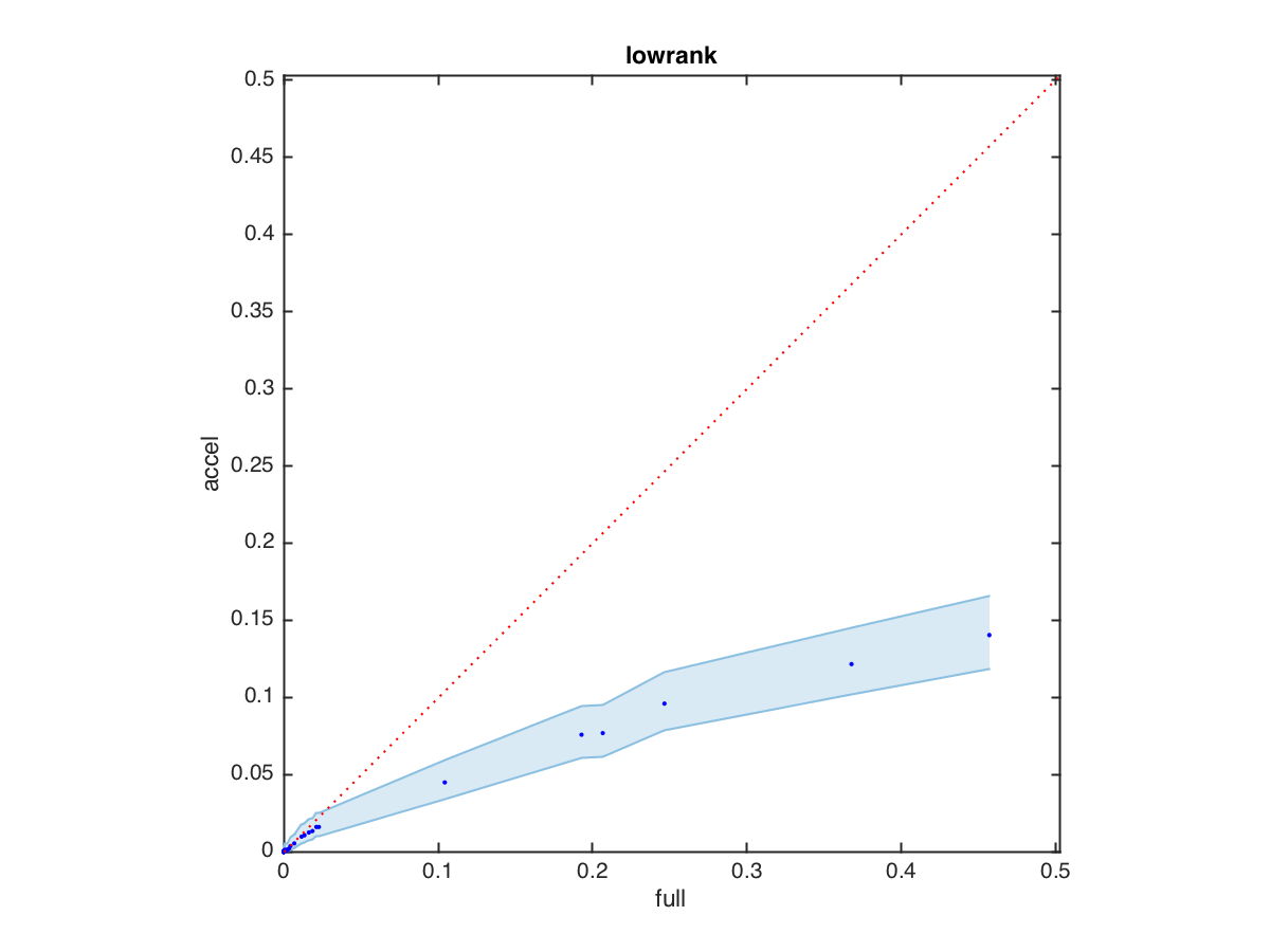
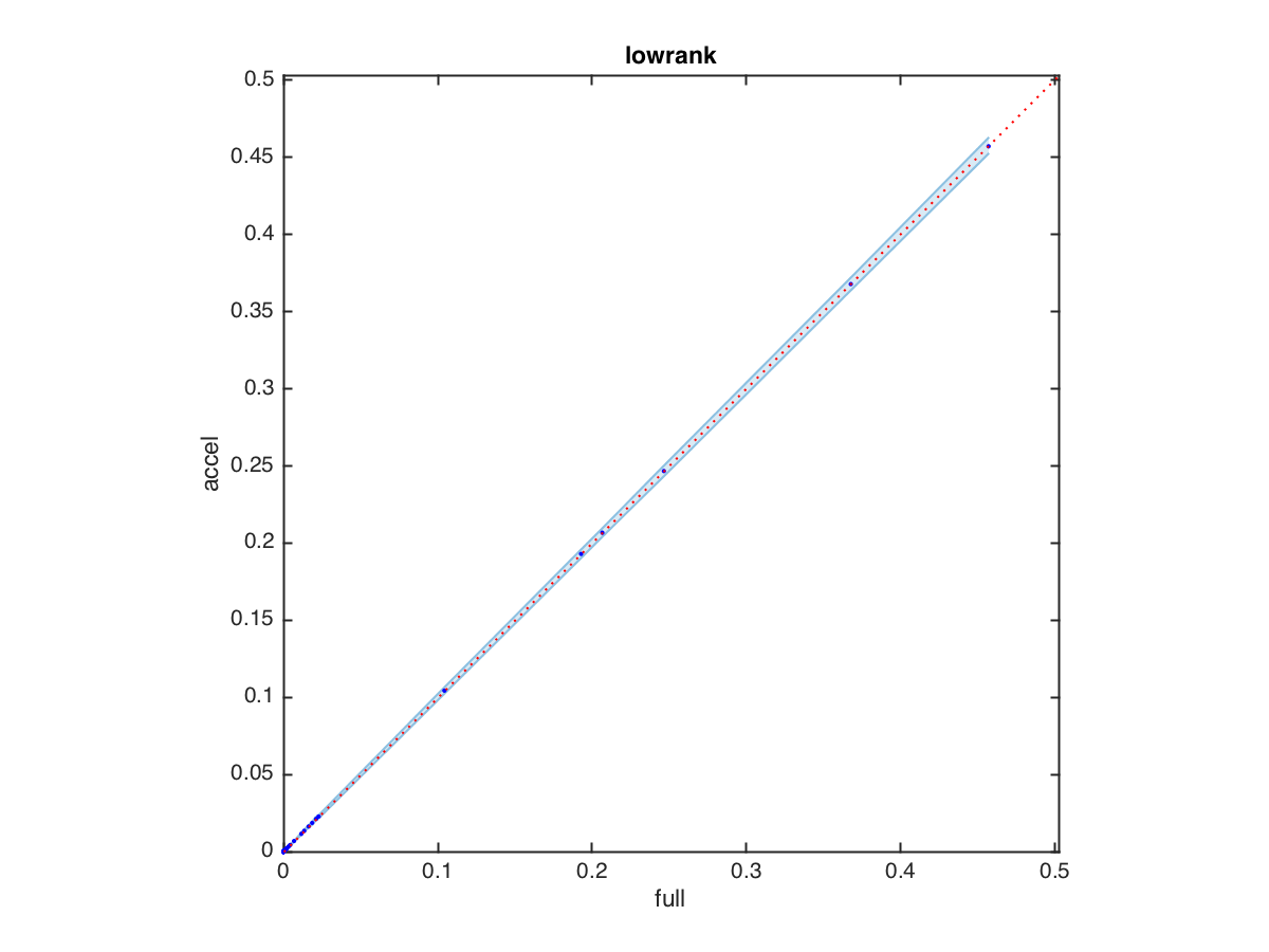
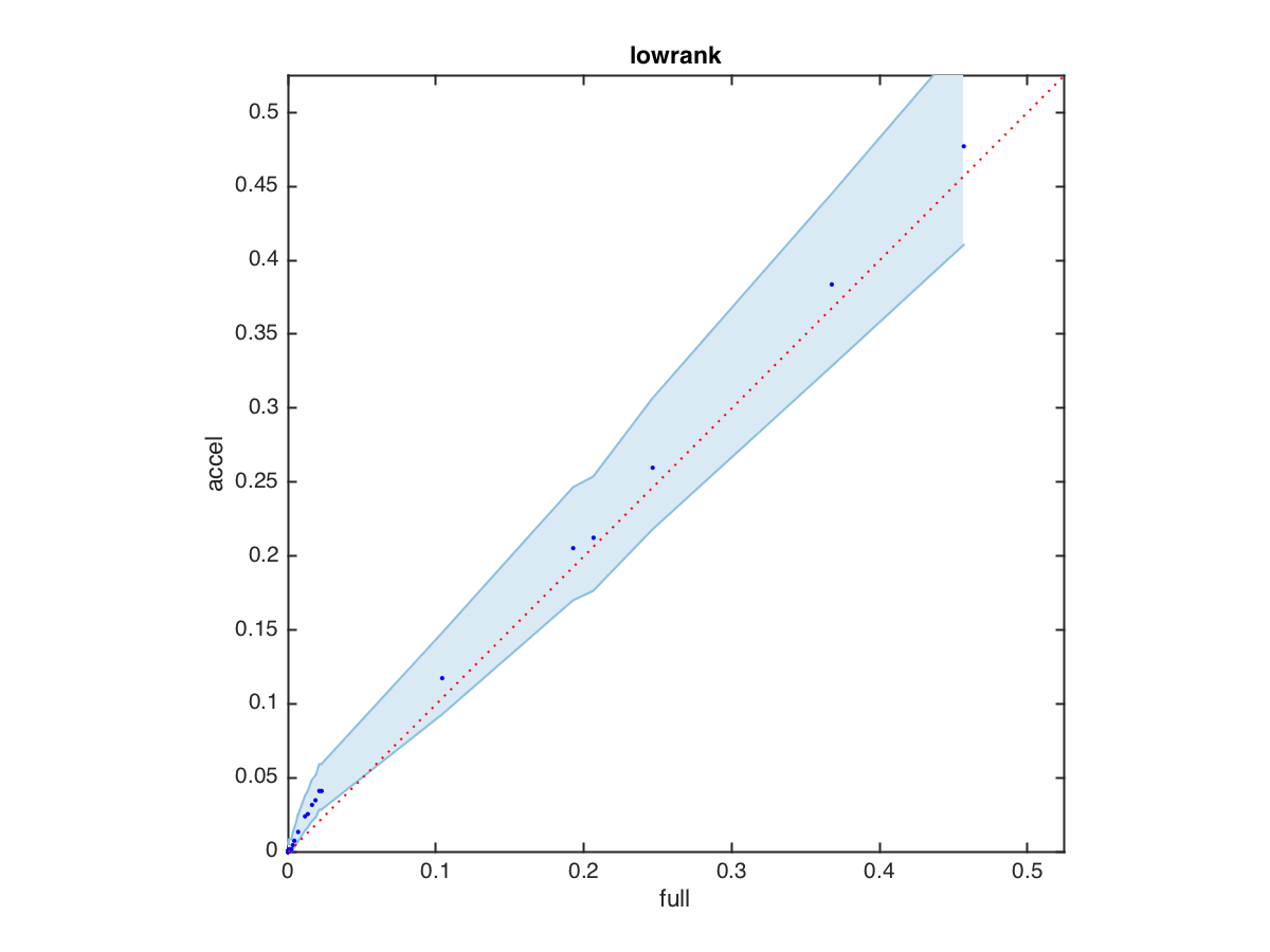
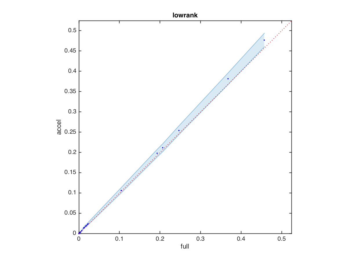
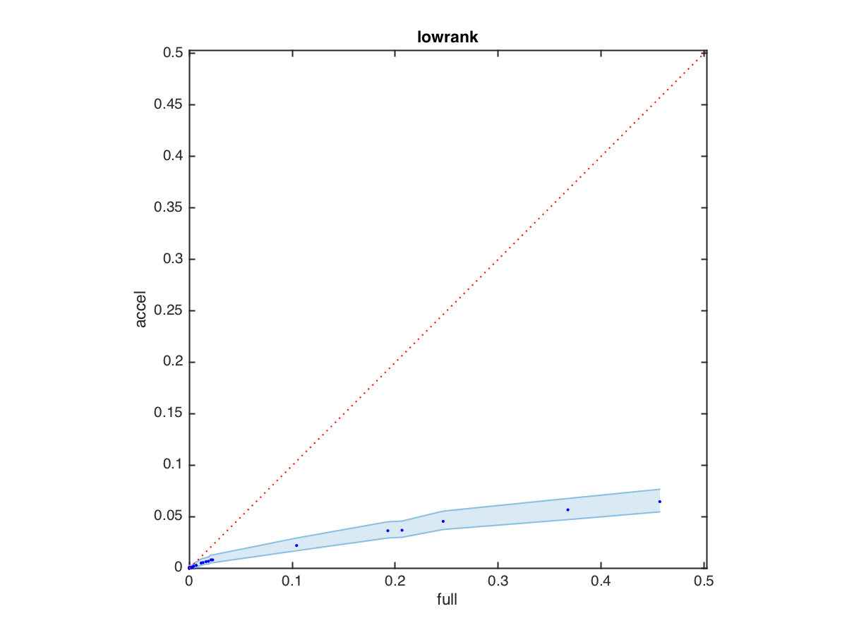
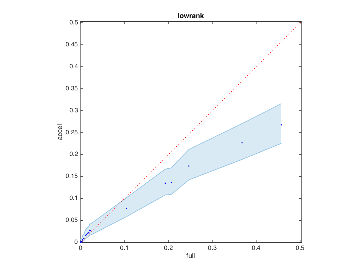
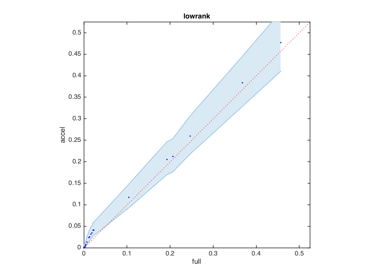
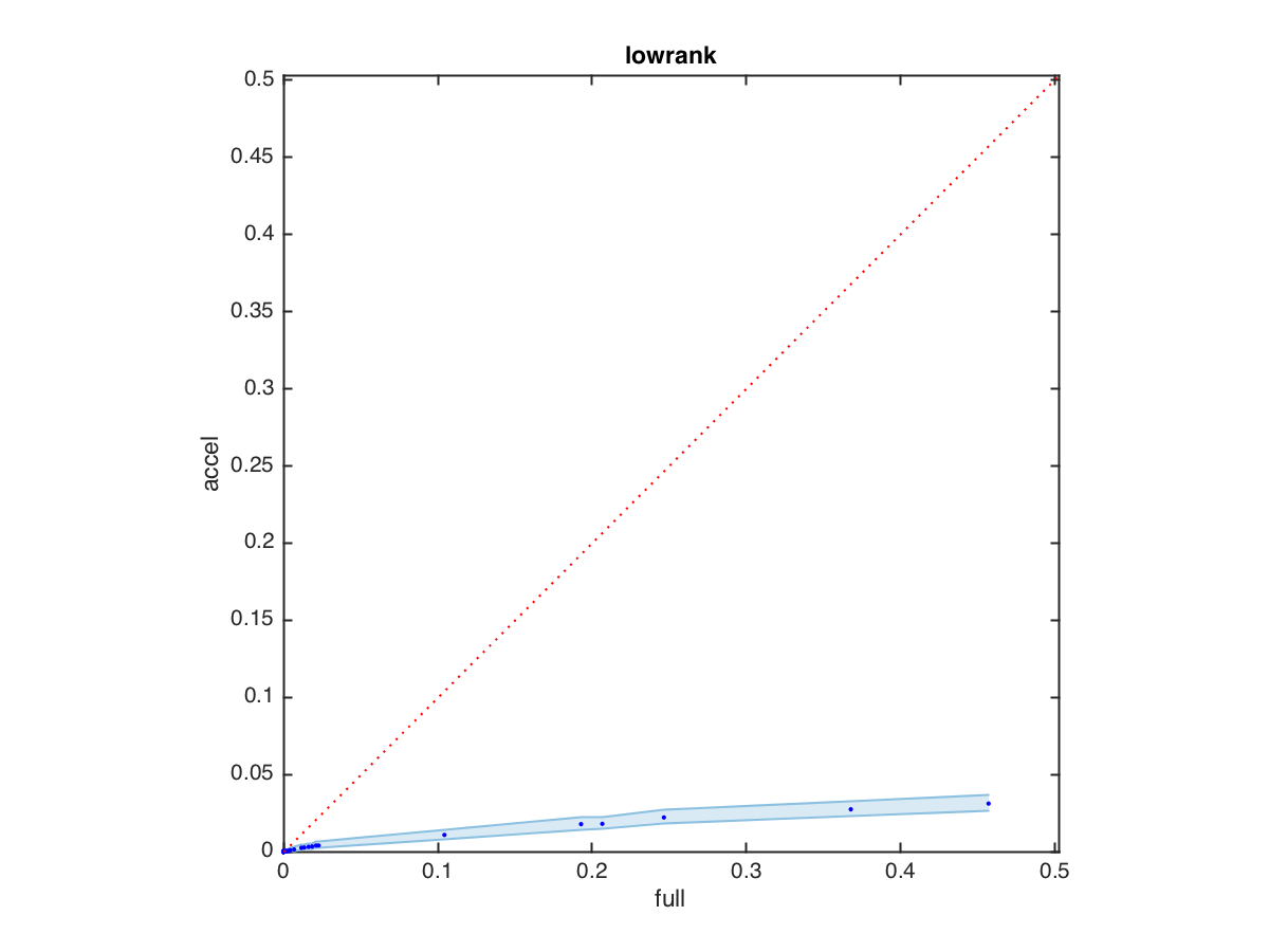
Lowrank completion
0042
0105
0210
0864
210
300
500
1000
2000
5000
50000